信息中心
行业资讯
- 时间:2023-01-11 21:38:29.0
- 编辑:本网编辑
- 浏览:6206
司法部
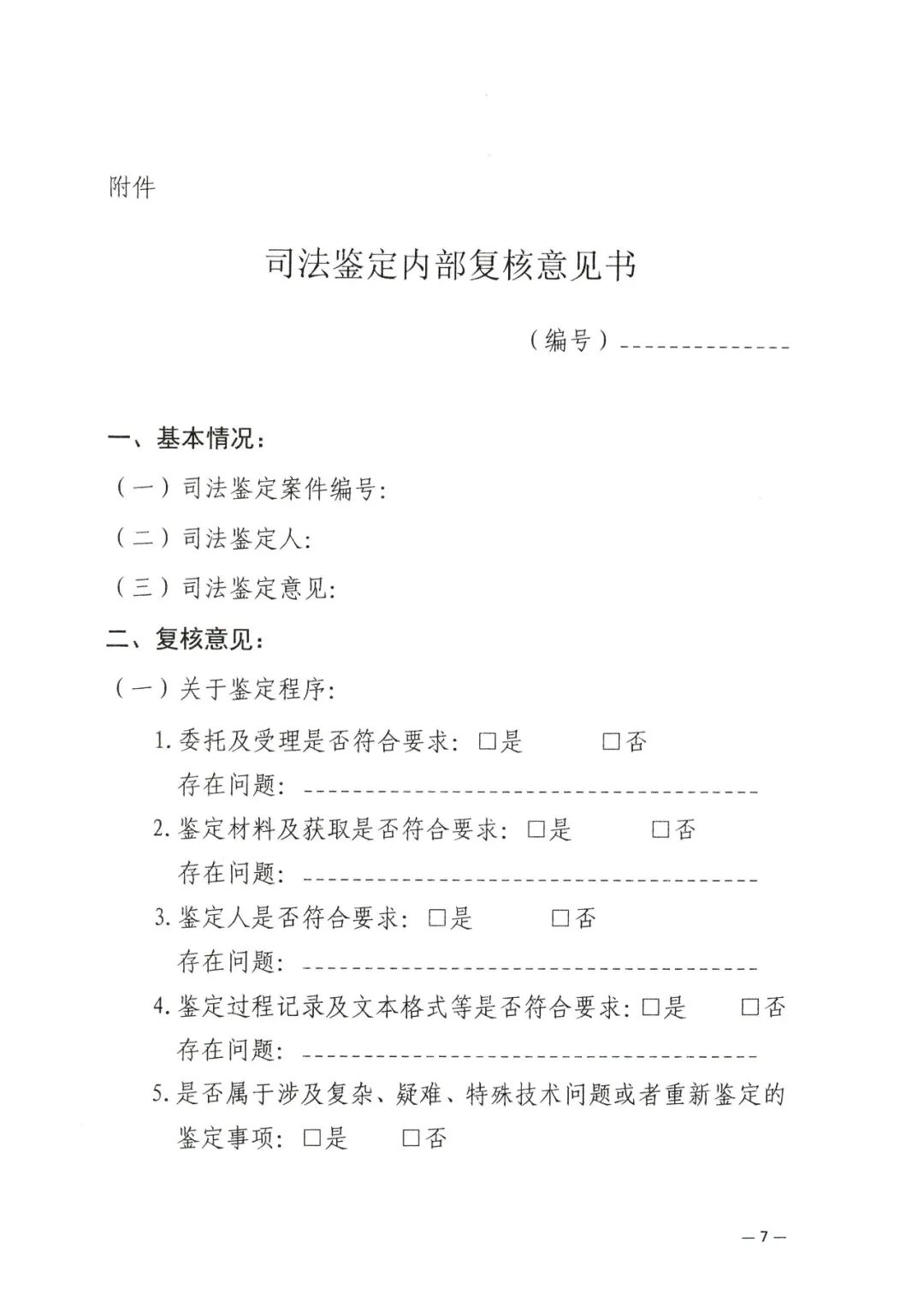
关于印发《司法鉴定机构内部复核
工作规定(试行)》的通知
(2022年12月2日 司规[2022]3号)
各省、自治区、直辖市司法厅(局),新疆生产建设兵团司法局:
《司法鉴定机构内部复核工作规定(试行)》已经2022年11月24日第9次部长办公会议审议通过,现予印发,请认真贯彻执行。
司法鉴定机构内部复核工作规定(试行)
第一条 为规范司法鉴定机构内部复核工作,加强风险控制机制建设,强化监督管理,切实预防和减少司法鉴定执业风险,着力消除质量隐患,防止错误和虚假鉴定,不断提高司法鉴定质量和公信力,根据《全国人民代表大会常务委员会关于司法鉴定管理问题的决定》《司法鉴定程序通则》《司法部关于进一步深化改革 强化监管 提高司法鉴定质量和公信力的意见》等有关规定,制定本规定。
第二条 司法鉴定机构内部复核指司法鉴定人完成鉴定后,正式出具司法鉴定意见书之前,司法鉴定机构内部指定具有相应资质的人员对鉴定程序和鉴定意见进行复核,并提出复核意见的活动。
第三条 司法鉴定机构内部复核应当坚持依法依规、客观公正、有错必纠、严格有效的原则。
第四条 司法鉴定机构内部复核一般包括确定复核人、复核鉴定程序、复核鉴定意见、形成复核意见等工作流程。
第五条 司法鉴定人完成鉴定后,司法鉴定机构应当指定具有相应资质的人员对鉴定程序和鉴定意见进行复核;涉及复杂、疑难、特殊技术问题或者重新鉴定的鉴定事项,可以组织三名以上的专家进行复核。有条件的司法鉴定机构可以组建内部复核部门,专责开展本机构内部复核工作。
复核人应当符合下列要求:
(一)拥护中国共产党的领导,拥护社会主义法治,认真负责,专业精通,经验丰富,责任心强;
(二)一般为本机构具有相应资质的鉴定人,必要时也可从专家库或者相关机构邀请相关专家等担任;
(三)执业范围或专业特长应当涵盖复核鉴定事项对应的专业领域,但非本案鉴定人;
(四)专业技术职称或者从事相关司法鉴定业务年限一般不低于本案鉴定人;
(五)符合法律、法规、规章关于回避的规定;
(六)按照有关规定应当具备的其他要求。
第六条 对鉴定程序的复核包括以下内容:
(一)委托主体是否适当;
(二)司法鉴定委托书等形式要件是否完整清晰;
(三)委托事项是否超出本机构司法鉴定业务范围,鉴定要求是否超出本机构技术条件或者鉴定能力、是否符合执业规则或者相关技术要求,鉴定用途是否合法或者违背社会公德,决定受理委托时限是否符合规定;
(四)鉴定材料的接收、提取、保管、使用,以及现场勘查、身体检查和样本取证等是否符合鉴定要求;
(五)鉴定人的资质、数量等是否符合鉴定要求,是否存在需要回避情形;
(六)鉴定过程是否实时记录并签名,记录是否载明主要的鉴定方法和过程,是否载明检验结果、检测数据以及仪器设备等使用情况,记录的内容是否真实、客观、准确、完整,鉴定过程的各种文书是否符合文本格式要求;
(七)是否属于重新鉴定、补充鉴定,是否存在终止鉴定等情形;
(八)是否在规定或约定时限内完成鉴定;
(九)鉴定程序是否符合法律、法规、规章及相关规定的其他要求。
第七条 对鉴定意见的复核包括以下内容:
(一)司法鉴定意见书(送核稿)的文本格式、形式要件等是否完整、准确、恰当,制作是否规范;
(二)技术标准、技术规范和技术方法的遵守和采用是否符合要求;
(三)鉴定过程的描述是否全面、准确,是否载明人员、时间、地点、内容,鉴定材料及其选取和使用等情况,是否载明适用的技术标准、技术规范和技术方法,检验、检测所使用的仪器设备、方法和主要结果等(有特殊要求的除外);
(四)分析说明是否通过鉴定材料和检验结果、检测数据、专家意见等进行鉴别和判断;
(五)鉴定意见表述是否清晰、完整、准确;
(六)鉴定意见是否符合法律、法规、规章及相关规定的其他要求。
第八条 复核人应当在完成复核工作后提出复核意见,按格式要求制作复核意见书(见附件),或者在司法鉴定意见书底稿和(或)检查、检验、检测记录等上面标记复核意见,复核意见书或标记花脸稿应当签名并存入鉴定档案。多名复核人参加复核工作时,根据多数复核人的意见形成最终复核意见,有异议的应当注明。
复核意见与鉴定意见不一致或者存在重大分歧时,司法鉴定机构应当组织鉴定人按照复核意见认真核查鉴定意见,必要时组织相关鉴定人或者专家进行论证,鉴定意见确实存在问题和瑕疵的,鉴定人应当及时进行纠正。鉴定人不认同复核意见,坚持鉴定意见的应当注明。
第九条 司法鉴定机构应当落实主体责任,建立完善内部复核工作机制,细化复核程序,加强内部管理,不断完善内部质量管理控制体系和风险防控体系。复核人应当认真履责,客观公正、科学严谨地开展复核工作,存在敷衍塞责、疏忽大意或者弄虚作假等违法违规行为的,依法依规承担相应责任。
第十条 司法行政机关应当加强监督检查,把内部复核制度落实情况作为司法鉴定机构诚信等级评估和高资质、高水平司法鉴定机构建设等的重要内容,督促指导司法鉴定机构切实承担主体责任,全面落实内部复核工作各项要求。对于未建立内部复核制度或者内部复核工作落实不到位的司法鉴定机构,应当依法依规进行处理。
司法鉴定协会应当充分发挥行业自律作用,督促指导司法鉴定机构健全完善内部复核工作机制,积极协助司法鉴定机构邀请专家参与内部复核工作,强化内部管理,加强风险防控,不断提高司法鉴定质量。对于未落实内部复核工作要求的司法鉴定机构依规给予行业惩戒。
第十一条 本规定适用于经司法行政机关登记的司法鉴定机构和司法鉴定人开展司法鉴定业务所涉及的内部复核工作。
第十二条 本规定自发布之日起实施。
附件:司法鉴定内部复核意见书
来源:司法鉴定服务平台
声明:文章所用视频、图片、文字部分来源于互联网,版权属原作者所有。如涉及到版权问题,请及时和我们联系,我们会尽快在24小时内删除相关内容,谢谢!




天鼎咨询号
司法鉴定服务平台
津ICP备12006312号
津公网安备 12011102000535号